THE ONE Problem You Need to Solve. Just One.

Last weeks of this year are going fast.

And I don’t know about you, but I am deep into some 2026 projections, plans and resolutions.

It’s time to plan them now and not on January 1st.

When I worked in corporate I used a 13-week framework with my team, where we set up goals for each person: both professional (aka company goals) and personal (aka what I as an individual want to achieve/learn).

1 month is often not enough time to see and measure the change.

6 months is too long. Too many variables can change by then.

13 weeks was just perfect: a whole quarter roughly.

The goals were identified, milestones set up and then we ran, as fast as possible and as far as possible.

Like horses that forgot they need rest.

I am going to say something obvious but stick with me for a little longer…

When we were setting up those goals the most important part was not how well we planned or executed but how well we identified the problem that needs to be solved.

The root cause.

The one problem that if you identify right and make all necessary changes in the 3-month period from January 1st will have the highest impact.

So I have a question for you.

What is one problem that if you start solving methodically on January 1st and over the next 3 months will have the biggest impact for you?

And as we are the Unique Stays newsletter here and not a Life Coaching LLC (btw, nothing against life coaches), let’s think about one common scenario.

You want your STR/hotel to bring more revenue. A good one. But that’s not a problem. A desire, maybe?

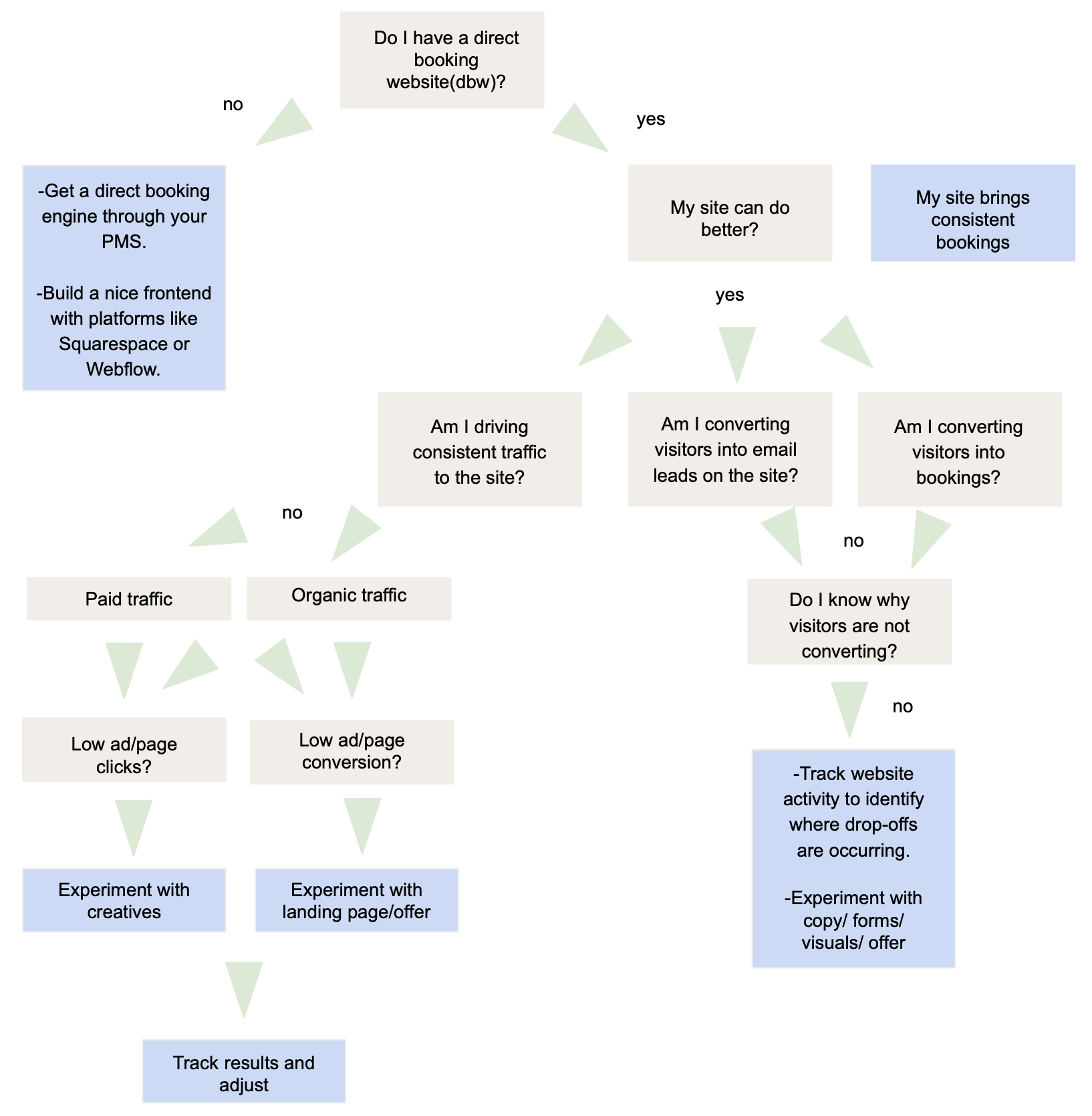
The problem is you drive bookings through OTAs. Heavily relying on them, risking suspension and paying hefty servicing fees. You don’t have a direct booking website. Or maybe you have one but it doesn’t bring much. So it’s almost the same as if you wouldn’t have one.

Problem(surface level): no direct bookings/missed revenue

I love visualizing it. For example:

It's a simplified version that you can make as long/complex as you wish.

So from here if this scenario relates to you, what is your problem?

Did you find it?

It should be easier to spot.

If you don’t have enough traffic, focus on solving that one problem first.

If your traffic is low, you can’t accurately measure how or why visitors aren’t converting.

You can guess, of course, but without enough data, you can’t make sensible decisions. Yet.

Spend enough time identifying that one issue today, and you won’t waste the first three months of 2026 working on something that barely moves the needle.

That’s all for today.

Till next week dear readers.

p.s. I have a New Year’s resolution: to become better at drone flying.

I became a drone pilot some time ago, got certified, learned the rules. Practiced, flew above some fields and ocean. I can do basic turns, back and forward, etc. But I can’t do this, and I want to. I will be sharing more on that topic, most likely on Instagram, and perhaps here as well.

Next
Next

Have You Tried This AI Tool for Hosts? Hostaway AI